山东省人民政府办公厅
关于印发山东省防震减灾事业发展
第十四个五年规划的通知
鲁政办字〔2021〕42号
各市人民政府,各县(市、区)人民政府,省政府各部门、各直属机构,各大企业,各高等院校:
《山东省防震减灾事业发展第十四个五年规划》已经省政府同意,现印发给你们,请认真贯彻执行。
山东省人民政府办公厅
2021年5月14日
(此件公开发布)
山东省防震减灾事业发展
第十四个五年规划
防震减灾是国家公共安全和自然灾害防治体系的重要组成部分,其发展质量和现代化水平事关人民群众生命财产安全和经济社会持续健康发展。为深入贯彻落实习近平总书记关于防灾减灾救灾重要论述和防震减灾重要指示批示精神,推进我省新时代防震减灾事业高质量发展,全面提升地震灾害风险防治能力,根据《中华人民共和国防震减灾法》《山东省防震减灾条例》要求,结合我省实际,制定本规划。规划期为2021-2025年。
一、指导思想
以习近平新时代中国特色社会主义思想为指导,全面贯彻党的十九大和十九届二中、三中、四中、五中全会精神,立足新发展阶段,贯彻新发展理念,构建新发展格局,坚持以人为本、服务发展,坚持问题导向、融合发展,坚持系统观念、共建共治,进一步夯实监测基础,加强预报预警,摸清风险底数,强化抗震设防,保障应急响应,增强公共服务,创新地震科技,推进现代化建设,实现山东防震减灾事业高质量发展,为新时代现代化强省建设提供地震安全保障。
二、主要目标
到2025年,初步建成“监测智能、防治精细、服务高效、科技先进、管理科学”的新时代防震减灾事业现代化体系。地震灾害风险防治、监测预测预警、应急救援、信息服务、科技创新、社会治理等工作水平显著提高,社会公众防震减灾素质进一步提高,“防大震、减大灾,抗大震、救大灾”的能力不断增强,全省防震减灾工作继续走在全国前列。
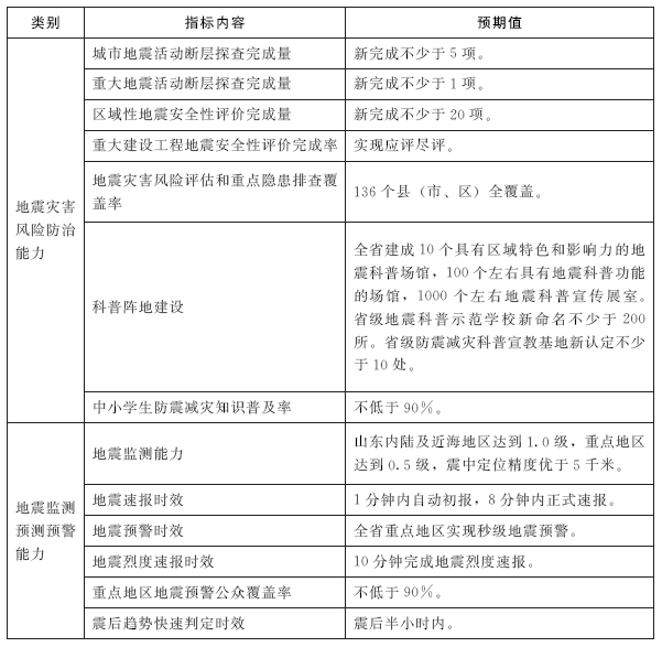
“十四五”时期防震减灾事业发展主要指标


三、重点任务
深入开展新时代防震减灾事业现代化试点省份建设,在全省基本建成涵盖地震灾害风险防治、监测预测预警、应急救援、信息服务、科技创新、社会治理六大体系的公共服务现代化框架体系,工作重心转向更加广泛的防震减灾公共服务,保障全省经济社会发展和人民群众生命财产安全。
(一)建设地震灾害风险防治体系。
1.调查风险底数。开展地震灾害风险要素全面调查,查明区域防震抗灾能力,建立全省和县域地震灾害风险与减灾能力数据库。开展地震灾害风险评估,编制地震灾害风险区划与防治区划,完成国家第六代地震区划编制省域内基础性工作。加强沂沭断裂带、大中城市、近海海域等重点区域地震活动构造、地震活动断层探测,服务国土空间利用和重大工程规划。
2.严格抗震监管。依法加强抗震设防要求管理,深化地震安全性评价“放管服”改革,推广区域地震安全性评价,重大工程地震安全性评价应评尽评,落实全省新建、改建、扩建建设工程不低于七度抗震设防要求,学校、幼儿园、医院、养老院等人员密集场所抗震设防要求提高一档、抗震措施提高一度,加强乡村公共设施和农村民居抗震设防管理和服务。加强减隔震等抗震新技术应用,强化超限高层建筑抗震防灾措施,促进城市抗震韧性整体提升。
3.推进抗震加固。及时更新房屋设施抗震设防能力信息,加快推进地震易发区房屋设施加固工程建设,完善房屋设施加固工程台账化管理制度,优先完成地震易发区重点区域抗震能力严重不足的房屋设施抗震加固,科学规划并高标准建设应急避难场所,形成可复制、可推广的工作机制。
4.扩大科普宣传。宣传、教育、科技、科协、应急管理、地震等部门加强防震减灾科普宣传协同配合和资源共享。组建省市县多层级的防震减灾科学传播师队伍,鼓励和引导社会资源参与防震减灾科普宣传,推进“互联网+科普”和融媒体建设,推动防震减灾文化建设和科普产业化发展。深入推进科普宣教“七进”活动,着力提升社会公众防震减灾意识和应急避险自救互救能力。
(二)优化地震监测预测预警业务体系。
1.优化监测站网。优化测震观测和地球物理场观测站网,增加地震多发地区监测站点密度,建设海岛地震观测台站,构建沿海地震监测站网,提升近海海域地震监测能力。强化地球物理场基准站点建设,增强地震异常信息捕捉能力。引进地震观测新技术新方法,实施监测设备升级换代,提高监测智能化水平。
2.强化预测预报。优化地震长中短临预报业务,构建重点地区断层模型。加强重点区域震情跟踪及预测研究,完善震例库和异常备注库。健全适于山东地震构造特点的地震预测指标体系,推进地震数值概率预测,提高长中短临预测水平。完善震情会商机制,建设智能震情分析会商平台,完善震后快速判定系统和地震预测评价体系,提升地震预测预报时效。
3.科学发布预警。建成地震烈度速报与预警工程,实现秒级地震预警和分钟级地震烈度速报。建立地震预警信息发布机制,规范发布程序。充分利用国家预警信息发布系统和应急广播、电视、互联网、手机等手段,建设立体化传播网络和个性化接收终端,精准发布地震预警信息,实现到村到户到个人。面向重点行业、重点企业开展地震预警定制化服务,不断拓展地震预警应用。
4.建设专用台网。济南、济宁、泰安、菏泽等设区的市推进煤矿等专用地震监测站网建设,提升非天然地震监测能力。针对轨道交通、跨海特大桥、大型水库、超限高层建筑和受地震破坏后可能引发严重次生灾害的油田、矿山、石化等重大建设工程,建设专用地震监测台网或强震动监测设施,强化地震灾害风险防控。
(三)健全地震应急救援业务体系。
1.加强应急准备。健全地震应急预案定期评估和修订机制,健全地震现场工作队联动机制和现场队伍预置机制。重点推进Ⅰ类和Ⅱ类地震应急避难场所标准化建设、使用和运维管理。工业和信息化、商务、粮食和储备、卫生健康、应急、地震等部门加强救灾物资储备,做好防灾设施设备的统筹使用,保障“防大震、救大灾”基本需要。
2.强化应急响应。构建“震前预评估、重点隐患排查,震时快速评估、开展烈度评定,震后破坏调查、服务恢复重建”业务体系。重点地区每年开展地震灾害损失预评估,健全地震应急救援基础数据共享机制和震后灾情快速获取机制,提升地震应急技术系统快速响应能力,为应急处置决策提供科学依据。
3.提升救援能力。加强应急救援区域中心建设,强化培训师资队伍、专业救援队伍和应急保障条件建设。县级以上政府每年组织开展应急演练,推进基层应急能力综合提升社区建设,提升基层应急基础能力。强化救援技术专家队伍、现场应急工作队伍、灾情速报队伍、志愿者队伍和第一响应人队伍建设,引导社会救援力量有序参与地震应急救援。
4.震灾情景构建。立足重特大地震灾害,强化部门协同联动配合,编制巨灾应急预案,构建巨灾情景工作方案,开展应急任务与能力分析,制定完善应对措施,开展巨灾应急推演,强化底线思维,确保极端条件下的应急物资储备、通讯电力保障、医疗救援救助等基本生活条件到位。
(四)健全地震信息服务业务体系。
1.夯实服务基础。构建防震减灾决策服务、公众服务、专业服务和专项服务体系,制定动态化服务事项清单和产品清单,出台相关政策和标准,构建多层次聚合、跨领域治理的防震减灾信息服务数据中台,推进核心业务系统全面云化与深度融合,提升基础业务数据服务的精准度。
2.创新服务产品。推进云计算、大数据等先进技术在地震行业深入应用,提升地震业务系统的泛在感知能力、分析研判能力、协同工作能力、精准服务能力,提升信息技术在业务领域的引领作用,不断形成创新服务产品。
3.拓展服务领域。建设“智慧地震”服务体系,不断拓展服务领域,丰富公共产品,实现省市县级政府决策类服务全覆盖,地震速报、强震预警、科普宣传等公益性信息重点地区全覆盖,对重点行业提供个性化定制的防灾减灾服务,基本建成智能普惠的信息服务业务体系。
(五)强化地震科技创新应用。
1.建设创新平台。建设开放、共享的地震灾害风险防范重点工程实验室,开展关键科研技术攻关,构建地震灾害损失快速评估模型,加强地震情景构建、地震预警、可操作余震预测等创新产品开发,支持地震灾害风险评估防治新技术和技术装备研发的自主创新和集成创新。
2.加强合作交流。加强地震、应急、气象、住房城乡建设、自然资源、大数据等部门的数据资源共享。加强地震部门与高校、科研院所在信息技术、地球科学、地震工程、结构抗震等方面的合作交流,加强防震减灾科技创新团队建设,激发科技创新活力。
3.鼓励成果转化。推进地震科技成果转化应用,促进地震科技与经济社会发展深度融合,建立健全地震科技成果转化引导机制,促进科技成果的应用推广,实现部门、行业和地方的集成联动,加快产业化进程。
(六)构建防震减灾社会治理新格局。
1.健全体制机制。深入落实“党委领导、政府负责、社会协同、公众参与、法治保障”的防震减灾社会治理体系,理顺各级各部门防震减灾工作责任,强化各级防震减灾领导指挥机构职能,督促防震减灾法定职责落实落地。
2.强化基层基础。完善基层防震减灾管理体制,推动地震台站业务转型升级,建立地震预报员制度,探索建立新时期群测群防工作模式,加强市县两级防震减灾工作机构和人员队伍建设,形成各级地震机构与应急部门的协调联动机制,建立与当地地震灾害风险相适应的工作机制,将地震安全风险防范纳入基层社区网格化治理体系。
3.强化法治建设。推动《山东省地震安全性评价管理办法》修订和地震预警、非天然地震监测等防震减灾制度建设,推进地震业务、服务和管理的地方标准建设应用。
4.强化行政执法。深入推进地震安全性评价管理改革,强化建设工程地震安全监管,依法加强地震监测设施和地震观测环境保护,将地震行政执法全面纳入“互联网+政务服务”,全面推行行政执法“三项制度”,主动接受人大法律监督和政协民主监督。
四、重点项目
实施“山东省防震减灾公共服务现代化建设工程”项目,具体包括重点地区地震灾害风险调查和重点隐患排查、地震监测预警能力建设、地震应急技术装备保障和防震减灾公共服务信息系统建设等4个分项工程,由省地震局牵头组织实施。
(一)重点地区地震灾害风险调查和重点隐患排查基础工程。
1.地震灾害风险普查。在全省范围内开展地震灾害致灾调查与评估,编制全省和县域地震构造图、地震危险区划图和重点县活动断层分布图。开展房屋设施地震灾害重点隐患数据调查,编制地震灾害隐患分布图。开展房屋建筑抽样详查和人员伤亡调查,建立地震易损性数据库。开展地震灾害风险概率评估,编制全省地震灾害风险区划图和防治区划图。建成地震灾害风险防治工程实验基地。
2.重点区域地震构造环境探查。详查沂沭断裂带等部分重点区域的地震构造情况,对重点地段进行活动性鉴定和精细探查,探明抗震不利地段,为城市规划、产业布局和重大工程选址避让提供依据。支持济南围绕建设国家中心城市深化地震构造环境探查,在省会、鲁南、胶东三大经济圈各选1—2个城市开展地震活动断层探测和危险性评估。服务海洋强省建设,支持青岛建设全球海洋中心城市,在重点海域开展地震构造环境探查。
3.防震减灾科普阵地建设。充分利用地震、教育、科协等部门现有场馆及地震台站等公共资源,增加完善防震减灾科普展项,建成10个左右具有区域特色和影响力的地震科普场馆。
(二)地震监测预警能力建设分项工程。
1.智能地震监测站网建设。实施地震监测台网设备升级换代。优化地震监测站网布局,对重点地区进行加密观测,布设流体和气体地球化学观测点,完善流动地磁场观测系统,开展北斗卫星地壳变形及断层面应力等监测。增建近海地区的地震监测站点,形成海岛地震观测链。建设地震台网运行管理综合平台,提高站网运维、数据质检和计量校标的智能化水平。
2.主动震源观测技术系统建设。推进新型高精度探测技术应用,建设气枪震源激发、观测系统及配套设施,实现对沂沭断裂带及其附近地区的连续监测,动态分析断层精细结构及断层带物质组成和性质,开展地震构造环境探测和危险性分析。
3.地震预测技术系统建设。建成并完善历史震例库、前兆异常库和干扰备注库等基础数据库,构建重点地区结构和断层模型,实现观测数据的实时分析反演、异常变化自动识别等新技术应用。对现有会商平台进行升级改造,建设适用于山东地区的智能地震会商技术系统。
4.地震烈度速报与预警技术系统建设。优化全省地震烈度速报与预警台网,在省会城市和重点地区增加预警终端,实现预警信息发布到村入户。完善数据分析、信息评估和运行保障体系,提高预警信息精准度和时效性。面向轨道交通、矿山、危化、燃气等行业(企业)建设定向预警系统,提供定制化信息服务。
(三)地震应急技术装备保障分项工程。
1.地震应急技术装备物资库建设。依托山东省地震应急救援训练基地、地震监测中心站,购置地震灾害调查评估、应急科考、建筑物安全鉴定、通信保障、安全防护、地震监测、异常核实等装备,建设区域物资储备库,保障地震监测运行和现场应急工作等需求。
2.地震应急救援教学条件保障建设。加强地震应急救援教学培训能力建设,优化地震灾害救援情景设置,购置地震应急救援教学和训练装备,配备智能化教学设施,建设虚拟仿真训练系统,提升教学培训的实战化水平。
3.地震应急一体化信息平台建设。更新地震应急基础数据库,完善地震应急信息联动系统功能。建设震害评估局域辅助系统,利用自动检测和智能识别技术,快速获取工程结构地震动力响应数据。整合各领域业务系统,建设集震情监测、趋势判定、震害评估、辅助决策、信息展示等功能于一体的地震应急一体化信息平台,对接省一体化综合指挥平台,全面提升震后综合指挥服务能力。
(四)防震减灾公共服务信息系统建设分项工程。
1.公共服务数据中台建设。增加地震数据资源平台数据接入种类,建设多源数据汇聚、异构集中存储、质量管控运维、安全统一服务的数据中台。全面推进核心业务上云,打通核心业务链与数据流,重构关键环节间的交互流程,开展原生云化业务应用改造,构建一站式交互业务应用技术系统。
2.公共服务产品制作系统建设。建成面向政府的应急决策服务产品制作系统,建设地震烈度及灾情分析、地震安全保障服务和公益服务产品制作系统,快速产出公共服务信息。建立健全网络舆论监控与处置体系,满足公众对地震安全信息获取需求。建成面向行业的专业定制服务产品制作系统,提供不同行业应用场景下的信息服务产品。
3.全媒体综合公共服务信息平台建设。优化云化资源支撑体系,加强信息化基础建设,建立信息网络态势感知安全防护,搭建开放开源的一体化信息服务技术框架,全面集成公共服务信息化产品,构建全媒体综合公共服务信息平台,满足各级政府、行业内外和社会公众对地震行业的信息服务需求。
五、保障措施
(一)加强组织领导。坚持党对防震减灾工作的全面领导,明确各级国民经济和社会发展规划中的防震减灾任务,充分发挥防震减灾相关部门和行业单位的作用,明确重点任务、工作责任、进度安排,确保规划目标如期实现。
(二)强化监督检查。全面落实防震减灾法定职责,县级以上人民政府在向人大工作汇报中应纳入防震减灾工作情况,地震工作主管部门要定期会同相关部门对防震减灾法律法规的执行情况进行监督检查。
(三)健全投入机制。健全完善与经济社会发展水平、财力相适应的各级财政投入机制,地震重点监视防御区和地震重点危险区市县两级要完善经费保障机制,加强资金使用的监督和管理,拓宽经费投入渠道,注重发挥市场机制和社会力量作用,充分发挥灾害民生综合保险效能,逐步形成多层次地震巨灾风险分担机制。
(四)强化人才支撑。畅通国内外防震减灾人才交流、培养、合作、引进渠道,建立灵活的人才引进、使用和管理机制,构建优秀人才梯队和创新团队,建立健全人才资源激励、评价和保障机制,建立健全以地震灾害风险防治、地震应急处置等内容为重点的教育培训体系,提升从业人员整体素质。
(五)做好规划评估。明确规划实施责任主体,健全政策制定和工作协调联动机制,完善规划实施和评价指标体系,开展规划实施情况动态监测、中期评估和总结评估,加强评估结果应用,及时发现和解决规划实施中的问题,确保规划目标任务如期全面实现。
抄送:省委各部门,省人大常委会办公厅,省政协办公厅,省监委,省法院,省检察院。各民主党派省委,省工商联。
山东省人民政府办公厅2021年5月17日印发